春季预防肛肠疾病,教你六个小妙招

更新时间:2017-04-07 10:37 点击次数: 次
2017年3月7号,农历二月初十,惊蛰刚过,广州下起了濛濛细雨,整个城市像是笼罩着一层烟雾,阴阴沉沉,毫无生机,但是广州东大肛肠医院的医生护士们却格外忙碌,忙着看诊忙着换药水,与此同时门诊侯医厅来了很多患者,在等待医生看诊。
这段时间医院的患者特别多,东大肛肠医院关海军院长说:春天是一个比较令人纠结的季节,经过之前冬季的潜伏和积累,人体内积存下来的废物开始蠢蠢欲动,冬天进补、频繁食用的火锅烧烤等油腻辛辣食物,让肠胃内热蓄积,蓄势待发。春季一到,阳气外发,积热涌动,引发便秘,痔疮便会乘暖“发飙”。
深圳远大,肛肠医院
那么在这个肛肠疾病高发的季节里,我们怎么去预防呢?
【东大肛肠医院专家跟您分享妙招】
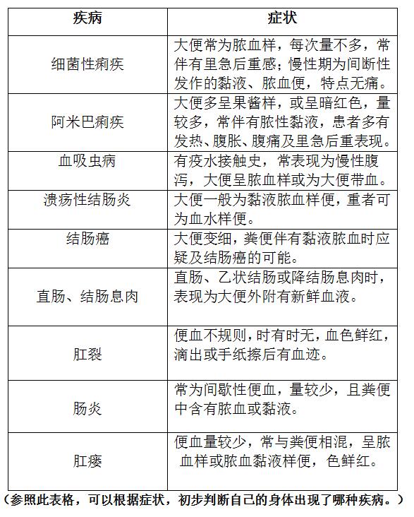
肛肠疾病的主要症状时大便出血、肛周瘙痒、便秘、流脓等,其中大便出血是最常见的症状,往往会被人们忽视,便血可大可少,有可能是肿瘤肠癌的预兆,专家呼吁市民一旦发现便血药及时咨询专家,早诊断早治疗,让疾病输在起跑线上!
www.ydgcyy.net
【紧记六步赶走肛肠小疾病】
1、纠正不良排便习惯,如大便时不看书、久蹲或过分用力。
2、加强全身和肛门局部的锻炼,增强体质,保持乐观情绪。
3、防止过度劳累,纠正不良姿势。避免久站、久坐、久行。
4、日常注意多吃蔬菜、水果,要避免大量饮酒、吃辣等。
5、每天早上起来先喝一杯白开水,可预防便秘。
6、保持肛门的清洁,每次便后清洗肛门,尤其是腹泻后。 勤换内裤,勤用温水坐浴。
东大肛肠医院提醒各位市民,如果您出现了肛肠疾病一定要重视,身体是革命的本钱,无论您的工作多忙,一旦发现被疾病缠身就要立马治疗,多多关注自己的健康,关爱自己的身体,身体好才是真的好! www.ydgcyy.net
如需帮助,您可以点击
【在线咨询】与专家在线交流。如果您有什么疑问也可以拨打24小时在线电话020-62622222咨询。祝您早日康复!